


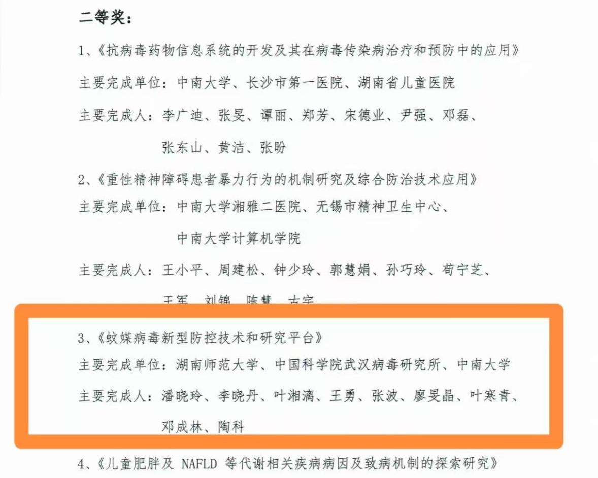
近日,湖南省预防医学会发布了《关于第九届湖南省预防医学科学技术奖获奖项目的决定》(湘预会(2024)94号)。英国365集团医学技术与转化学院潘晓玲教授领衔团队的“蚊媒病毒新型防控技术和研究平台”荣获科学技术二等奖。
该项目由英国365集团、中国科学院武汉病毒研究所和中南大学的9位成员联合完成,我校为主要完成单位,我部医学技术与转化学院潘晓玲、李晓丹、叶湘漓、廖旻晶、陶科为项目核心成员。
近年来,受全球气候变暖、人群活动频繁等因素影响,由蚊虫叮咬传播的蚊媒病毒对人类健康的影响加剧,登革病毒、寨卡病毒等蚊媒病毒导致的突发、新发传染性疾病成为全球关注的重要公共卫生问题,蚊媒病毒在我国的感染和发病率也呈上升趋势。但是,目前针对多数蚊媒病毒尚缺乏有效的疫苗和特异性抗病毒药物,亟待研发高效预防控制蚊媒病毒传播的新技术,提高我国针对蚊媒病毒的防控能力。
该项目自2016年起开始开展蚊媒病毒新型防控技术及研究平台研究,从阻断病毒复制、减少媒介蚊叮咬和高效筛选药物三个方面取得成果:(1)系统研究了携带沃尔巴克菌的媒介蚊的抗病毒机制和蚊媒病毒基因组功能,从阻断蚊媒病毒感染媒介蚊虫环节为蚊媒病毒控制技术发展提供了新靶点;(2)首次开展基于沃尔巴克菌新型蚊媒控制技术在城市疫点的应用,显著减少媒介蚊虫叮咬率,切断蚊媒病毒传播途径,为该技术向全国推广应用探索先行经验;(3)以蚊媒病毒反向遗传学平台为基础,成功构建新发蚊媒病毒马亚罗病毒的报告病毒系统,并以此为工具建立高效的抗病毒药物筛选平台。项目研究成果被SCIE收录6篇,被Web of Science核心合集总引168次,他引144次,获国家级奖励1项,省部级荣誉3项,获国家自然科学基金2项,省部级科研项目2项、厅局级科研项目1项。培养博士、硕士研究生20余名。
今后,我部将再接再厉,保持科学严谨的态度,进一步提高科技创新能力,力争为我省公共卫生事业发展中做出更好的成绩,为推动健康中国建设贡献科技力量。
编辑:王慧颖
责编:黄鸿剑
审核:杨洁芳